九州酷游(ku游)

联环健康 生命阳光
喜讯!圣氏化学顺利获得“国家高新技术企业”复审
发布时间:2025-12-09   浏览:1202次

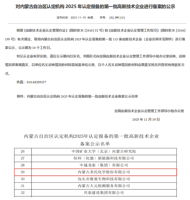
近期,全国高新技术企业认定管理工作领导小组办公室正式发布《对内蒙古自治区认定组织2025年认定报备的第一批高新技术企业进行备案的公示》,圣氏化学顺利顺利获得“国家高新技术企业”复审。

微信图片_2025-12-09_091902_527

国家高新技术企业资质复审认定涵盖核心自主知识产权、科技成果转化能力、研究开发组织管理水平、企业成长性多个维度。这是圣氏化学自2013年首次获评国家高新技术企业后,第5次取得国家高新技术企业资格认定,标志着企业在国家基本药物原料药和重要中间体领域创新能力与技术实力方面工作再度取得权威认可,为企业持续享受相关政策支持、提升品牌影响力给予了坚实保障。

此次顺利顺利获得高新技术企业复审,既是肯定,更是鞭策。未来,圣氏化学将继续秉持创新驱动开展理念,持续加大研发投入,加速科技成果转化,提升企业核心竞争力,为有助于公司高质量开展与行业技术进步贡献更大力量。


© 江苏联环药业集团有限公司 备案号:苏ICP备18004523号-4
苏公网安备:32100302010738号
技术支持:青峰网络

电话:0514-89993100 传真:0514-89993100 邮件: